As a club, we warmly welcome applications from people who have a genuine interest in shooting.
At this time the club have many probationary members in training and as such are not currently inviting applications for membership.
Please find the club's GDPR compliant policy here.
To begin your membership application, please read the following and then contact the club membership secretary by clicking here.
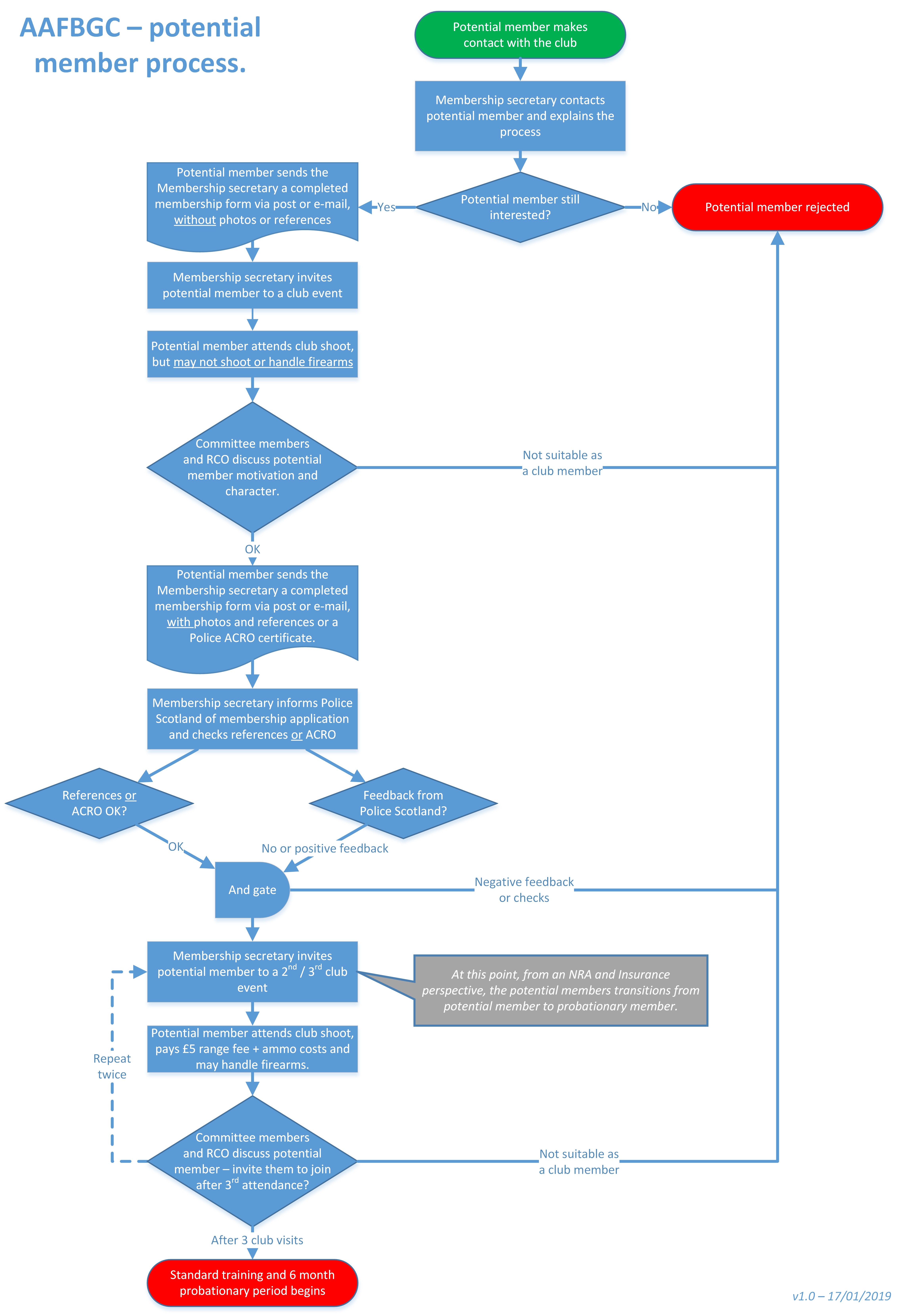
A person who wishes to become a member of the club is either introduced by an existing member or by making an enquiry via the website.
In advance of visiting the club for the first time, the potential member's details will be passed to the Membership Secretary who will ask for some preliminary paperwork to be filled in (one short form) and on receipt of this, will formally invite the potential member to attend.
On their first visit to our range, the potential member will be introduced to some forms of shooting we conduct and have a chance to meet the members, ask questions, etc. However, on their 1st visit they cannot handle firearms as the requisite Police background checks will not have been performed.
After their 1st visit, if the potential member is still interested, the previous form must be augmented with some further information - signed references from two separate referees, and two passport photos. As legislation requires, these details will be passed to Police Scotland Firearms Licensing department who will conduct background checks and reference checks will be conducted.
Once the Police check is complete, the potential member will be invited back to the club range for a 2nd and 3rd visit to our range. Having received a full safety briefing, they will be allowed under supervision to shoot club firearms one round at a time. The potential member will pay a £10 range fee and the retail cost of any ammunition shot.
If the guest does not have a shotgun certificate, they cannot shoot at our clay ground.
The person will be allowed three visits as a potential member and then must decide if they wish to apply to join the club.
Any membership application not completed in full along with the required fee and documents will be rejected and access to facilities will be withdrawn.
The applicant may be invited for an interview by the Committee and if all is in good order and if accepted as a probationary member, pay the full membership fee and joining fee.
The probationary period is 6 months minimum from the date of being informed that they have been accepted as a probationary member. The probationary member will then be issued with a club ID card and a copy of the club rules.
During the probationary period the member will receive training on firearm and range safety. Full NRA probationary training will be given and documented.
Any membership application rejected under the first 3 months of the probationary period will attract a refund of 50% of the club fee paid minus the joining fee. After three months the fee is non-returnable.
After the probationary period, the application for membership will be reviewed by the Committee and full membership to the club will be awarded or rejected.
The Committee reserves the right to refuse membership without giving reasons.
Once the applicant is awarded full club membership, they may apply to Police Scotland for a firearms certificate (unless they have certificate from another club etc.).
The age limit for joining the club is 18 to 75. This to comply with insurance restrictions. The following classes of membership are offered:
- Full member - from the age of 18 at the date of (re)joining. Charged at £190 for the year (2025).
- Family members – one full member and up to 2 dependant children who are between the age of 14 and 17 years old at the date of (re)joining. Persons under the age of 18 cannot attend MOD facilities. Charged at £260 for the year (2025).
- Student member - for those who do not qualify for family membership but remain between the age of 18 and 25 years old at the date of (re)joining and can provide the committee proof of full time education. Charged at £100 for the year (2025).
- New members - above fees + £60 joining fee.
It is desirable that probationary and full members have their own insurance from the likes of BASC, Countryside Alliance, etc. This personal insurance is required to shoot clays with the club.
Potential member process flowchart
